图文详情2025第26届全国医院建设大会【CHCC主办方发布】福州市皮肤病防治院南院
详询主办方赵经理 133 8620 5295

来源:赛柏蓝器械
当前,各地医疗新基建仍在持续推进。国家医疗投入不断增加,医院新基建围绕大型医院扩容+基层医院提质改造展开,全方位释放扩建需求,相关医疗产业迎来巨大增量市场。
据不完全统计,2024年已有23省公布超500个重点医院建设项目,一些地区披露了具体建设规模及投资金额,一批建设项目今年有望完成。赛柏蓝器械梳理各省医院建设情况如下:
广东
——陕西发改委:《陕西省2024年重点建设项目计划》
福建
1348 漳州曜阳国际康养中心(一期)项目
四川
山西
贵州
——贵州省发改委:《贵州省2024年省级重大工程项目名单》
河北
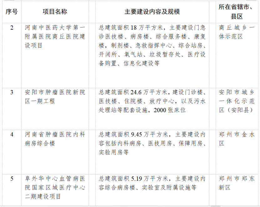
河南
——河南省重点项目建设领导小组:《2024年河南省第一批重点建设项目名单》
山东
499 山东省文登整骨医院中医骨伤治疗中心建设项目
502 中国中医科学院广安门医院济南医院项目
504 东平县人民医院东平县医疗中心建设项目
525 成武县人民医院总医院医养结合体系建设项目
528 青岛大学医学医疗中心一期项目
530 青岛市中医医院城阳院区项目
543 桓台县中医院南院区建设项目
546 济南市第一人民医院新院区项目
548 淄博口腔医院新院区建设项目
552 济南市儿童医院新院区建设项目
——山东省人民政府:《2024年省重大实施类项目名单》
宁夏
甘肃
76.长春中医药大学附属医院定西医院
78.甘肃省南部区域医疗中心项目(天水市第一人民医院改扩建项目)
79.天水康健康复养老中心项目
80.临夏州大健康产业园一期综合医院项目
82.甘南州卫生学校(甘肃中医药大学藏医学院)迁址新建项目
——甘肃发改委:《2024年度省列重大建设项目清单》
江苏
浙江
重庆
安徽
北京
上海
湖南
云南
江苏
天津
重点建设项目
重点储备项目
江西
建成投产项目
续建项目
海南

联系作者
long2
热门会展
热门展会