图文详情ITS Asia 2023第十六届中国国际智能交通展览会
时间:2023年9月11日-13日
地点:北京·中国国际展览中心(新馆)
北京市顺义区天竺地区裕翔路88号
主题:构建数字交通新场景、助力智慧交通新发展
主办单位:中国交通报社
中国交通运输协会
指导单位:交通运输部科技司
特别支持:交通运输部规划研究院
广东省交通运输厅
交通运输部长江航务管理局
深圳市交通运输局
中国交通通信信息中心
交通运输部科学研究院
交通运输部公路科学研究院
交通运输部水运科学研究院
国家铁路局信息中心
中国民航科学技术研究院
国家邮政局发展研究中心
天津市交通运输委员会
支持企业:中国电信集团有限公司
中交第一公路勘察设计研究院有限公司
浪潮集团有限公司
八维通科技有限公司
承办单位:中国交通运输协会信息专业委员会
北京中通广告有限公司
恒兴国际会展集团有限公司
一、展会介绍
2023第十六届中国国际智能交通展览会将于2023年9月11日至13日回归北京·中国国际展览中心(新馆)举行!ITS ASIA是亚洲区域内首屈一指的智能交通技术交流、产品展示的行业盛会,也是众多业界人士开拓中国市场乃至亚洲智能交通行业的不二之选。ITS ASIA创办于2007年,已经成功举办了十五届,受到亚洲地区及全球众多行业知名厂商大力支持。作为亚太地区规模最大智能交通行业展会之一,ITS ASIA一直聚焦智能交通行业展示最前沿产品与技术,搭建供需商贸平台、推动技术交流的国际级盛会,被誉为“世界智能交通业的东方之眼”。
ITS ASIA 2023战略升级,将于2023中国数字交通大会暨博览会同期联合举办,将全方位演绎以“构建数字交通新场景,助力智慧交通新发展”的展会主题,在新起点,新征程,新格局,新视野中持续领航行业探索前行,起航数字交通新时代! 本届展会规模40000平米,致力于全面展示智能交通建设领域的创新解决方案,涵盖数字交通、城市智能交通、智慧公路、道路交通安全、车路协同、网络安全、智慧出行、智慧停车、交通设施等智能交通建设领域的优秀企业、前沿技术与优质解决方案。展会同期还将举办数场高层论坛、技术交流峰会。现诚邀贵单位参加“2023中国数字交通大会暨博览会、2023第十六届中国国际智能交通展览会(ITS Asia 2023)”及相关活动。

二、大会介绍
为贯彻落实国务院《“十四五”数字经济发展规划》和交通运输部《数字交通“十四五”发展规划》等文件精神,凝聚数字交通建设力量,推动以数字交通赋能交通运输高质量发展,展示数字交通创新发展成果,中国交通报社和中国交通运输协会联合主办“2023中国北京数字交通大会暨博览会”。
大会主题为“数字·新时代、交通·新未来”,将开展1+N+1等系列主题活动,包括1场开幕式暨主论坛、N场平行论坛和1个主题展览。聚焦交通数字管理、交通新基建、运输服务智能化和产业创新发展,覆盖公路、城市、水运、铁路、民航、汽车、安全、邮政、停车等近20场数字化专题论坛,聚焦当前数字交通重大前瞻性、关键性技术问题和最新发展趋势。
1、主论坛
中国数字交通大会主论坛
2、平行论坛
行业“十四五”数字交通发展规划论坛
综合交通运输“数据大脑”论坛
网络安全创新发展论坛之——行业管理信息化及工控安全
智慧物流论坛
数字交通创新生态论坛
数字长江航运论坛
行业管理信息化论坛
数字出行服务论坛
数字交通全栈能力创新论坛
信息技术应用创新论坛
智能航运技术创新及应用论坛
网络安全创新发展论坛之——数据安全和关键信息基础设施安全防护
智慧停车运营服务商峰会
轨道交通大数据智能化应急体系建设论坛
中国绿能零碳交通发展论坛
三、展览回顾
第十五届中国国际智能交通展览会已于2021年6月17-19日在上海世博展览馆盛大开幕。展出面积近30000平米,参展商近400家,展会同期举办60余场专题技术报告,展会吸引到:华为、上海电科、千方科技、安徽科力、海康威视、精英智通、大唐高鸿、南京莱斯、杰瑞电子、易华录、万集科技、交通部公路科研所、公安部交通管理科研所、北京交通发展研究院、清华大学、东南大学、中国民航局第二研究所、北京航空航天大学、深圳交通中心、中科寒武纪、联想集团、香港生产力促进局、汽车科技研发中心、澳星照明、滴滴出行、南京蓝泰、地洲新能源、深圳法马、闪马智能、兆边科技、浙江宇视、正先电子、山东海博、上海宝康、徐工、南京赛康、英特尔、博世、阿里云、青岛海信、深圳金溢、中国交建、山东星志、诠航科技、深圳拓安、中通服创发、浙江久易、北京一通、36所、湖南智慧畅行、山东朗进、上海澳马信息、苏州汉马、台州星标、卓视智通、依鲁光电、天准科技、岭纬科技、广州高垒、雷森电子、木牛科技、厦门镭通、晶众地图、中威电子、齐普光电、江苏智通、黎明瑞达、深圳宇泰、双佰智能、菱上光电、千叶行、新科汇智、华日升、道明、3M、江苏国强、浙江兄弟、德国福克曼、盛富莱、艾利中国、路鑫达、廊坊岳杰、河北驰野、天途路业等数百家知名企业参展、参会、参观。为期3天展览吸引专业参观观众达31,628名。

四、ITS Asia 2023独特优势
▼ 获得国家交通运输部以及相关主管部门权威官方指导与支持;
▼ 十五年中国市场成熟运作,成就亚洲智能交通最具影响力的展会之一;
▼ 专题专区专展, 展品垂直细分,覆盖智能交通全产业链;
▼ 行业龙头企业抢滩进驻, 展示全球顶尖智能交通解决方案;
▼ 高端技术论坛,院士、知名专家参与,国内外知名企业现场技术分享;
▼ 40000㎡展览面积、500家展商、35000名专业观众;
▼ 线上线下多渠道展示,内容丰富精彩纷呈,精准结交海外买家;
▼ ITS Asia 全球优质买家数据库,助你拓展海内外市场;
▼ 200+海内外媒体保驾护航,买家数量高品质保证;

五、第九届“智能交通杯”系列评选活动
评选活动是由ITS Asia 2023中国国际智能交通展组委会联合其他相关单位共同组织,既代表了智能交通行业一年来的创新成果和荣耀,更肩负着引领行业发展和技术升级的使命。共设4个奖项:1、创新产品;2、创新技术;3、优秀产品;4、优秀解决方案。

六、参展范围
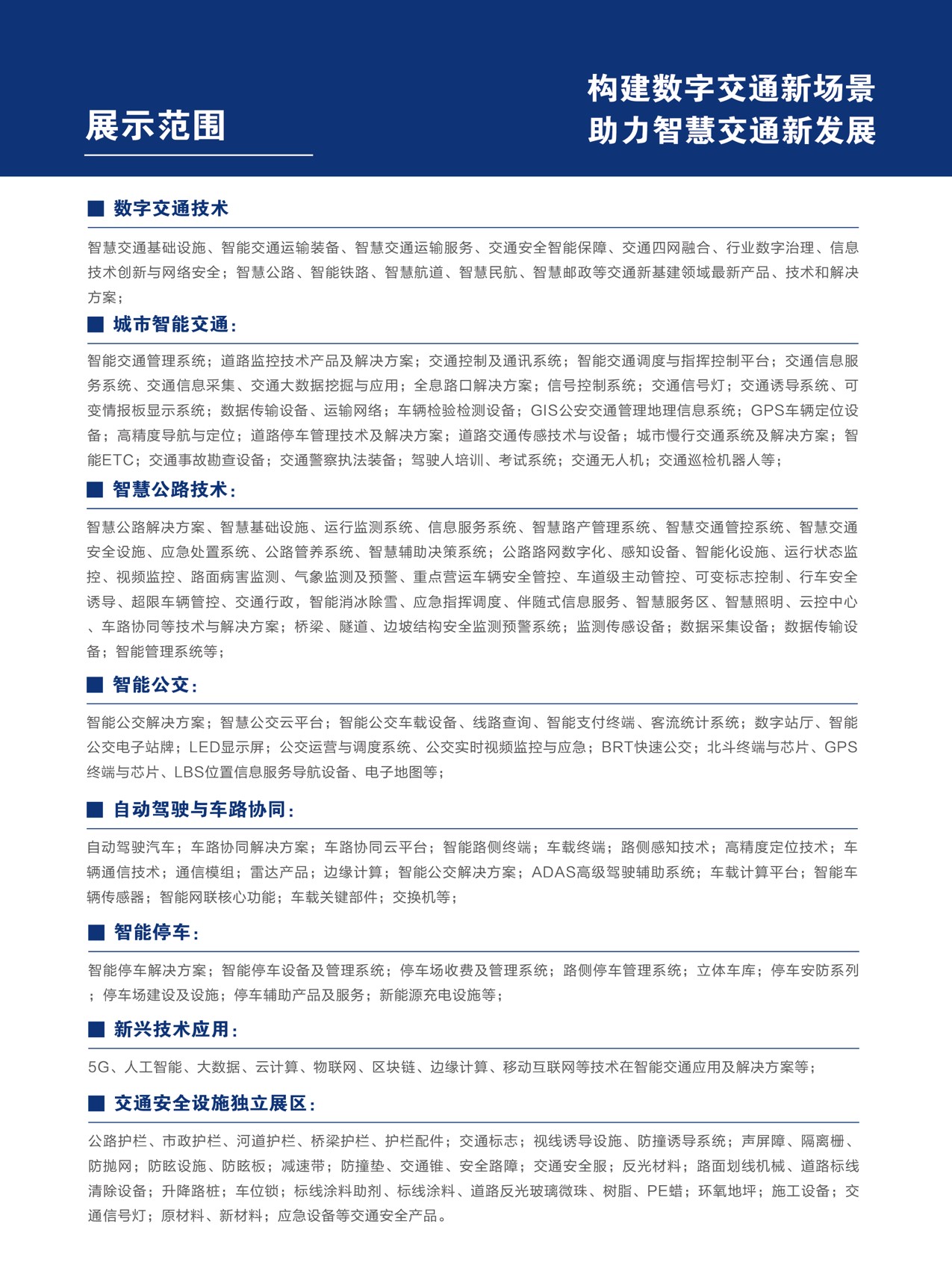
◆ 数字交通技术:智慧交通基础设施、智能交通运输装备、智慧交通运输服务、交通安全智能保障、交通四网融合、行业数字治理、信息技术创新与网络安全;智慧公路、智能铁路、智慧航道、智慧民航、智慧邮政等交通新基建领域最新产品、技术和解决方案;
◆ 城市智能交通:智能交通管理系统;道路监控技术产品及解决方案;交通控制及通讯系统;智能交通调度与指挥控制平台;交通信息服务系统、交通信息采集、交通大数据挖掘与应用;全息路口解决方案;信号控制系统;交通信号灯;交通诱导系统、可变情报板显示系统;数据传输设备、运输网络;车辆检验检测设备;GIS公安交通管理地理信息系统;GPS车辆定位设备;高精度导航与定位;道路停车管理技术及解决方案;道路交通传感技术与设备;城市慢行交通系统及解决方案;智能ETC;交通事故勘查设备;交通警察执法装备;驾驶人培训、考试系统;交通无人机;交通巡检机器人等;
◆ 智慧公路技术:智慧公路解决方案、智慧基础设施、运行监测系统、信息服务系统、智慧路产管理系统、智慧交通管控系统、智慧交通安全设施、应急处置系统、公路管养系统、智慧辅助决策系统;公路路网数字化、感知设备、智能化设施、运行状态监控、视频监控、路面病害监测、气象监测及预警、重点营运车辆安全管控、车道级主动管控、可变标志控制、行车安全诱导、超限车辆管控、交通行政,智能消冰除雪、应急指挥调度、伴随式信息服务、智慧服务区、智慧照明、云控中心、车路协同等技术与解决方案;桥梁、隧道、边坡结构安全监测预警系统;监测传感设备;数据采集设备;数据传输设备;智能管理系统等;
◆ 智能公交:智能公交解决方案;智慧公交云平台;智能公交车载设备、线路查询、智能支付终端、客流统计系统;数字站厅、智能公交电子站牌;LED显示屏;公交运营与调度系统、公交实时视频监控与应急;BRT快速公交;北斗终端与芯片、GPS终端与芯片、LBS位置信息服务导航设备、电子地图等;
◆ 自动驾驶与车路协同:自动驾驶汽车;车路协同解决方案;车路协同云平台;智能路侧终端;车载终端;路侧感知技术;高精度定位技术;车辆通信技术;通信模组;雷达产品;边缘计算;智能公交解决方案;ADAS高级驾驶辅助系统;车载计算平台;智能车辆传感器;智能网联核心功能;车载关键部件;交换机等;
◆ 新兴技术应用:5G、人工智能、大数据、云计算、物联网、区块链、边缘计算、移动互联网等技术在智能交通应用及解决方案等;
◆ 智能停车:智能停车解决方案;智能停车设备及管理系统;停车场收费及管理系统;路侧停车管理系统;立体车库;停车安防系列;停车场建设及设施;停车辅助产品及服务;新能源充电设施等;
◆ 交通安全设施独立展区:公路护栏、市政护栏、河道护栏、桥梁护栏、护栏配件;交通标志;视线诱导设施、防撞诱导系统;声屏障、隔离栅、防抛网;防眩设施、防眩板;减速带;防撞垫、交通锥、安全路障;交通安全服;反光材料;路面划线机械、道路标线清除设备;升降路桩;车位锁;标线涂料助剂、标线涂料、道路反光玻璃微珠、树脂、PE蜡;环氧地坪;施工设备;交通信号灯;原材料、新材料;应急设备等交通安全产品。

七、专业观众邀请组织
1、国家部委(交通运输部、公安部、科技部、城乡建设部)领导与专家;
2、全国各省、自治区、直辖市、新疆生产建设兵团:公安厅(局)交警总队和各地市公安局交警支队主管领导;交通运输厅(局)和各地市公路局、运输管理局主管领导;各地涉及智能交通建设、规划设计院部门领导与科技人员;
3、智能交通领域系统集成商、工程商及产品供应商;
4、道路运输信息化管理单位、道路运输客货运企业、公交公司等;
5、公路建设、运营、投资、管理、养护单位等;
6、市政交通工程建设、停车管理、道路建设、养护集团、市政管理单位;
7、交通工程设施的设计、生产、经销商、工程商、施工安装商等;
8、国内外相关组织、智能交通相关研究和咨询机构、高等院校代表;业内教授、专家、学者及资深人士;
八、联系我们
联系人:周云13520306741(同微信)
张龙15811548941(同微信)
电 话:010-60565601 8010
在线QQ:1451272307
邮 箱:1451272307@qq.com
官网:www.itsasia.com.cn
联系作者
国际会展周云
热门会展
热门展会